○安芸高田市測量・建設コンサルタント等業務入札参加資格審査要領
平成16年7月21日
訓令第49号
(目的)
第1条 測量・建設コンサルタント等業務発注事務処理要綱第3条に規定する資格審査(以下「資格審査」という。)については、この要領の定めるところによる。
(総合数値)
第2条 資格審査は、客観的事項及び主観的事項について、それぞれ業務分野別に点数を付与し、両数値を加算して総合数値を算出することによって行う。
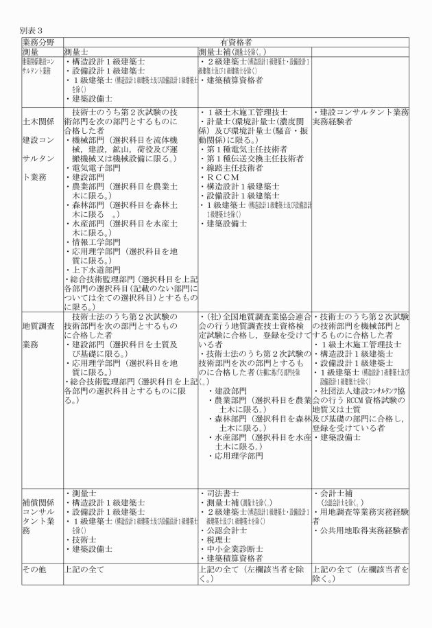
(客観的事項の評価)
第3条 第2条の客観的事項についての点数(以下「客観数値」という。)は、別紙1に定めるところにより算出した数値とする。
(主観的事項の評価)
第4条 第2条の主観的事項についての点数(以下「主観数値」という。)は、別紙2に定めるところにより算出した数値とする。
(認定期間中の取扱い)
第5条 いったん認定した業務分野別の総合数値、客観数値及び主観数値(以下「数値等」という。)は、認定が有効である間変更しない。なお、既に資格認定を受けている者から、同一の認定期間中に業務部門の追加申請があった場合、新たな分野についてのみ数値等を算出するものとする。
附則
この訓令は、平成16年8月1日から施行する。
附則(平成25年7月4日訓令第11号)
この訓令は、平成25年7月4日から施行する。
附則(平成27年5月1日訓令第11号)
この訓令は、平成27年6月1日から施行する。
附則(平成29年5月26日訓令第11号)
この訓令は、平成29年6月1日から施行する。
附則(令和元年5月29日訓令第9号)
この訓令は、令和元年6月1日から施行する。
附則(令和3年4月7日訓令第10号)
この訓令は、令和3年6月1日から施行する。
附則(令和5年5月15日訓令第13号)
この訓令は、令和5年5月15日から施行する。
附則(令和7年5月7日訓令第21号)
この訓令は、令和7年5月7日から施行する。




